一.学校简介
南阳职业学院位于中国水墨龙乡——河南西峡,坐落于县城北郊、北堂山下、鹳河之滨。自2011年4月创办以来,栉风沐雨,励精图治,现已建设成为一所多专业协调发展、具有良好办学基础和鲜明特色的民办高等职业院校。学校占地面积1352亩,交通便利,环境优美,学校设智能制造技术学院、仲景中医药与健康学院、商学院、计算机与信息技术学院、教育学院、建筑与艺术设计学院、基础教育学院、公共教学部、马克思主义学院、继续教育学院等10个教学院部。
学院坚持立德树人根本任务,全面提升整体育人能力;坚持以就业为导向,以服务为宗旨,面向区域经济社会发展的需要,培养德才兼备、适应现代企业生产管理的应用型技能人才。为适应发展需要,特向全国公开诚聘优秀中层干部、教师、辅导员及行政部门工作人员。
二.招聘中层干部基本条件
1.本科及以上学历,50周岁以下。
2.具有相关行业5年以上中层管理经历,有较强的组织管理和沟通协调能力。
三.招聘教师基本条件
1.政治立场坚定,身心健康,能够胜任教育教学、科研工作。
2.双证研究生,第一学历为全日制本科。在报到时须取得学历证书、学位证书,毕业于国(境)外高校还须取得教育部留学服务中心学历学位认证书,否则不予录用。
3.本科、硕士、博士阶段所学专业与所招聘的专业一致或相近。
4.思政类专业以及特殊岗位经研究可适当放宽至普通院校全日制本科。
5.具有行业企业(高校)3年以上工作经历并取得中级(讲师)以上专业技术职称的可适当放宽至普通本科。
四.招聘辅导员基本条件
1.中共党员或中共预备党员,政治立场坚定。
2.国家统招全日制本科及以上学历。
3.应聘者所学专业原则上与我校开设专业(方向)一致,为机械类、计算机类、土木类、心理学、教育学、中医药、思政类、法律。
4.德才兼备,乐于奉献,热爱大学生思想政治教育事业。
5.具有高校学生管理经验者优先考虑。
6.具备较好的协调沟通能力,组织管理能力、突发事件处理能力等。
五.招聘法务内审部工作人员基本条件
1.品行端正,坚持原则,清正廉洁,法制观念强。
2.本科学历,25周岁以上。
3.熟悉民法、公司法、劳动法等法律法规,具备良好的沟通能力和执行力。
4.爱岗敬业、诚实守信、廉洁自律、品行端正。
六.招聘党政办公室工作人员基本条件
1.本科及以上学历,35周岁以内。
2.文秘、汉语言文学或相关专业。
3.具有基本的公文写作知识和能力,能熟练使用Office等办公软件。
4.具备较强的沟通协调及语言表达能力。
5.热爱文字工作,具备相关文字编纂工作经历,具有文秘或办公室工作经验优先。
七.招聘基建处工作人员基本条件
1.品行端正,坚持原则,清正廉洁,法制观念强。
2.热爱教育事业,务实肯干,事业心强。
3.本科及以上学历。
4.有较强的沟通协调能力。
5.熟悉基建手续、施工、验收相关基础知识。
八.招聘财务处工作人员基本条件
1.本科及以上学历,经济、会计、财务管理等相关专业。
2.五年以上财务工作经验,有中级会计师证。
3.具有全面的财务专业知识、财务管理经验和较强的沟通协调能力。
4.爱岗敬业、诚实守信、廉洁自律、品行端正。
九.招聘科技外事处工作人员基本条件
1.有较强的的组织协调和沟通能力,人品端正、责任心强、务实肯干。
2.全日制本科以上学历,文学、统计学、管理学、经济学、教育学、计算机类等相关专业,年龄限35周岁以内(硕士研究生学历不限专业类别)。
3.能够熟练使用各类办公软件,学习能力强。
4.有管理工作经验者优先。
十.招聘保卫处工作人员基本条件
1.大专及以上学历,30周岁以下。
2.退伍军人或公安院校毕业。
3.拥护中国共产党,政治立场鲜明,中共党员优先。
十一.福利待遇
1.在校工作期间,本科、硕士研究生学历的学校提供住宿,也可优先以成本价购买学院集资房;博士研究生学历安家费30万、科研启动经费10万,提供住房一套免费居住,解决事业编制,安排配偶工作。
2.工资待遇不低于当地同类院校,签订劳动合同,办理人事代理,缴纳五险一金,享有校龄津贴、定期体检、生日礼物、节日福利等。
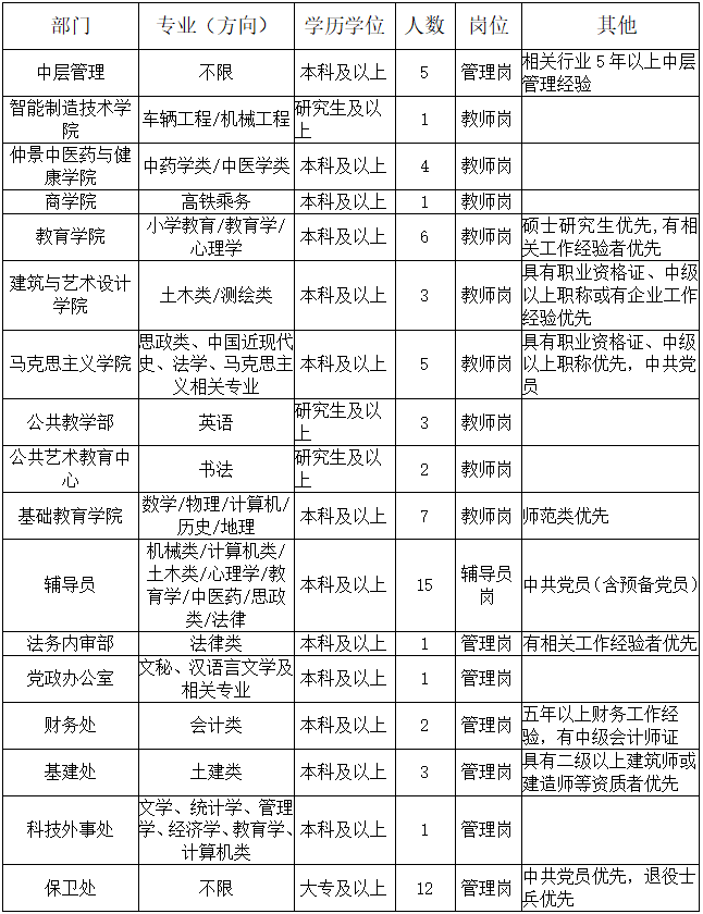
十二.招聘岗位

十三.报名办法
应聘者通过网络报名的方式,下载《南阳职业学院应聘报名表》,填写完整后同电子简历、学历、学位证件信息以附件形式发送到人力资源部电子邮箱,邮件名称和简历的文件名均为“应聘岗位-姓名-专业-学历-毕业学校”。
十四.联系方式
地址:河南省南阳市西峡县白羽北路999号
邮编:474550
联系电话:0377-69999508
E-mail:nyzyxyrsc@sina.com
联系人:王老师